首页
企业概况
企业简介
企业文化
组织架构
部门设置
董事长寄语
新闻动态
热点新闻
行业动态
企业动态
项目动态
技术标准
党务建设
党支部活动
共荣共建活动
员工风采
培训照片
技能大赛
施工照片
在线视频
人才招聘
联系我们
新闻动态
热点新闻
行业动态
企业动态
项目动态
联系我们
地址:石家庄市南二环西路31号昊邦大厦22楼
电话:0311-68025097 :0311-68025096
传真:0311-68025096
邮箱:2948607875@qq.com
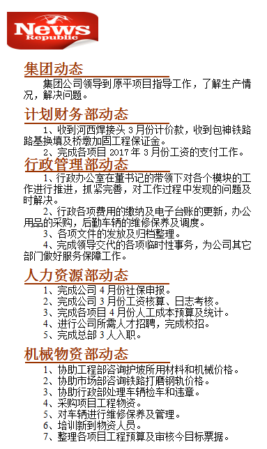
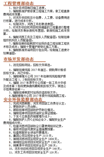
2017-3月份企业动态
点击次数:
版权所有 Copyright(C)2014 河北同发铁路集团 | 公司地址:石家庄市南二环西路31号昊邦大厦22楼
服务热线:0311-68025097 :0311-68025096 | 邮箱:2948607875@qq.com | 技术支持:
新钥匙建站
|
后台登陆
备案号:
冀ICP备2025115996号-1